
1. 개요
전자캐드(Altium Designer) 교육 과정을 제안하여, 수강생들이 전자회로 설계 및 PCB(Printed Circuit Board) 설계 능력을 함양할 수 있도록 돕기 위한 것입니다. 본 교육을 통해 설계 실무 역량을 강화하고, 최신 기술 동향을 반영한 전자캐드 활용 능력을 배양할 수 있도록 구성하였습니다.
Altium 본사에서 학생분들께 라이선스를 무상으로 배포하고 있습니다. 대학원 및 일반 학부에서 회로설계 및 PCB Design(PCB ArtWork)에 대한 배움을 한층 더 Upgrade할 수 있습니다.
'(주)케이에스테크놀러지' 에서는 학교(원)에서 Altium Designer를 활용한 전자회로설계 및 PCB Artwork분야에 해당하는 기술전수를 진행하고 있습니다. YouTube를 통해서 학습도 하고 있지만 전문적인 지식이 없는 학생들에겐 부족한 부분이 많은게 현실입니다.
체계적인 학습을 통해 전자회로 설계 및 PCB(Printed Circuit Board) 설계 능력을 향상시킬수 있습니다.

2. 교육 목표
• 전자캐드(Altium Designer) 소프트웨어 기본 조작법 습득
• 전자 회로 설계 및 분석 능력 배양
• PCB 설계 및 제작 프로세스 이해
• 실무에서 활용 가능한 프로젝트 기반 학습 제공
3. 교육 내용 [과정별-총20시간]
• 전자캐드 개요 및 기본 개념 | 2시간 |
• 회로 설계 및 시뮬레이션 | 4시간 |
• PCB 설계 기초 및 레이아웃 | 5시간 |
• PCB Design 및 실습 | 5시간 |
• PCB 제작에 필요한 CAM Data 작성 | 4시간 |

4. 교육 방법
• 이론 강의 및 실습 병행
• 최신 전자캐드 소프트웨어 활용(Altium Designer)
• 실무 적용이 가능한 사례 중심 교육
• 개별 피드백 및 Q&A 세션 운영
5. 기대 효과
• 전자캐드(Altium Designer) 활용 역량 향상으로 실무 적용 가능
• 전자 회로 및 PCB 설계 능력 강화
• 프로젝트 경험을 통한 문제 해결 능력 배양
6. 교육 일정 및 비용
• 일정: (협의 후 확정)
• 장소: (온라인 또는 오프라인 협의 가능) / 사내 교육장 이용시 [12명] 가능
• 비용: (협의 후 결정)
7. 문의처
• 담당자: 송 재 진 / 0505-235-0007
• 이메일: jjsong@kstechnology.co.kr
위 제안서를 기반으로 협의 후 맞춤형 교육을 진행할 수 있습니다.
자세한 사항은 문의 부탁드립니다. [첨부파일 참조 바랍니다.]
무료 교육용 라이선스 발급방법 안내 [첨부파일 참조 바랍니다.]




Altium Designer / Basic 교육과정 '빛 감지 멜로디'

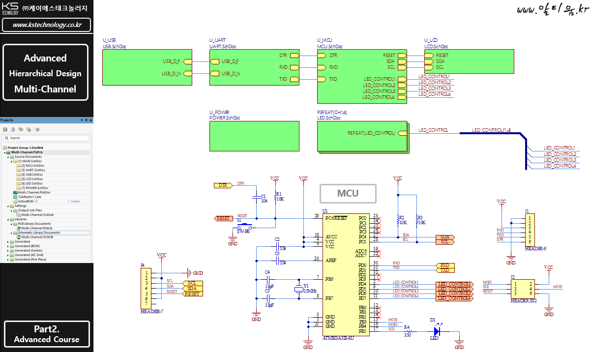
Altium Designer / Advanced Hierarchical Design Multi-Channel


Altium Designer / Applications ESP32-S3


Altium Designer 한글 메뉴얼 교안 / 교재개발
다양한 분야 교수님과 함께 합니다. Altium Designer를 활용한 교재 개발

#altium #AltiumDesigner #altium교육 #AltiumDesigner교육 #알티움교육 #알티움교재 #전자캐드프로그램 #알티움동영상
1. 개요
전자캐드(Altium Designer) 교육 과정을 제안하여, 수강생들이 전자회로 설계 및 PCB(Printed Circuit Board) 설계 능력을 함양할 수 있도록 돕기 위한 것입니다. 본 교육을 통해 설계 실무 역량을 강화하고, 최신 기술 동향을 반영한 전자캐드 활용 능력을 배양할 수 있도록 구성하였습니다.
Altium 본사에서 학생분들께 라이선스를 무상으로 배포하고 있습니다. 대학원 및 일반 학부에서 회로설계 및 PCB Design(PCB ArtWork)에 대한 배움을 한층 더 Upgrade할 수 있습니다.
'(주)케이에스테크놀러지' 에서는 학교(원)에서 Altium Designer를 활용한 전자회로설계 및 PCB Artwork분야에 해당하는 기술전수를 진행하고 있습니다. YouTube를 통해서 학습도 하고 있지만 전문적인 지식이 없는 학생들에겐 부족한 부분이 많은게 현실입니다.
체계적인 학습을 통해 전자회로 설계 및 PCB(Printed Circuit Board) 설계 능력을 향상시킬수 있습니다.
2. 교육 목표
• 전자캐드(Altium Designer) 소프트웨어 기본 조작법 습득
• 전자 회로 설계 및 분석 능력 배양
• PCB 설계 및 제작 프로세스 이해
• 실무에서 활용 가능한 프로젝트 기반 학습 제공
3. 교육 내용 [과정별-총20시간]
• 전자캐드 개요 및 기본 개념 | 2시간 |
• 회로 설계 및 시뮬레이션 | 4시간 |
• PCB 설계 기초 및 레이아웃 | 5시간 |
• PCB Design 및 실습 | 5시간 |
• PCB 제작에 필요한 CAM Data 작성 | 4시간 |
4. 교육 방법
• 이론 강의 및 실습 병행
• 최신 전자캐드 소프트웨어 활용(Altium Designer)
• 실무 적용이 가능한 사례 중심 교육
• 개별 피드백 및 Q&A 세션 운영
5. 기대 효과
• 전자캐드(Altium Designer) 활용 역량 향상으로 실무 적용 가능
• 전자 회로 및 PCB 설계 능력 강화
• 프로젝트 경험을 통한 문제 해결 능력 배양
6. 교육 일정 및 비용
• 일정: (협의 후 확정)
• 장소: (온라인 또는 오프라인 협의 가능) / 사내 교육장 이용시 [12명] 가능
• 비용: (협의 후 결정)
7. 문의처
• 담당자: 송 재 진 / 0505-235-0007
• 이메일: jjsong@kstechnology.co.kr
위 제안서를 기반으로 협의 후 맞춤형 교육을 진행할 수 있습니다.
자세한 사항은 문의 부탁드립니다. [첨부파일 참조 바랍니다.]
무료 교육용 라이선스 발급방법 안내 [첨부파일 참조 바랍니다.]
Altium Designer / Basic 교육과정 '빛 감지 멜로디'
Altium Designer / Advanced Hierarchical Design Multi-Channel
Altium Designer / Applications ESP32-S3
Altium Designer 한글 메뉴얼 교안 / 교재개발
다양한 분야 교수님과 함께 합니다. Altium Designer를 활용한 교재 개발
#altium #AltiumDesigner #altium교육 #AltiumDesigner교육 #알티움교육 #알티움교재 #전자캐드프로그램 #알티움동영상